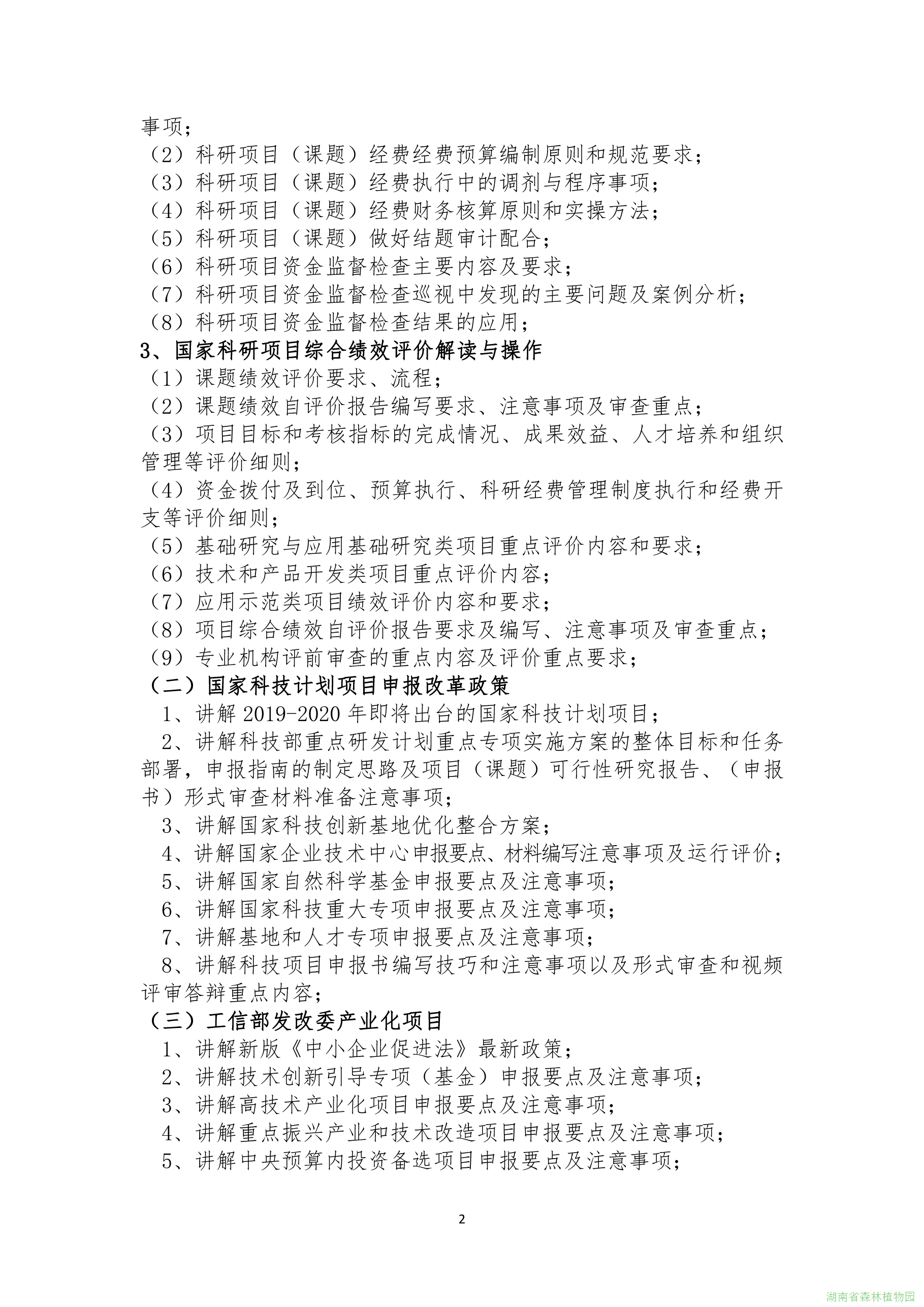
综合办公

电话咨询

0731-85498986

微信公众号

微信公众号

微信公众号

移动二维码

移动二维码

移动二维码

返回顶部

您当前的位置:首页 >湘植新闻 > 信息与公告

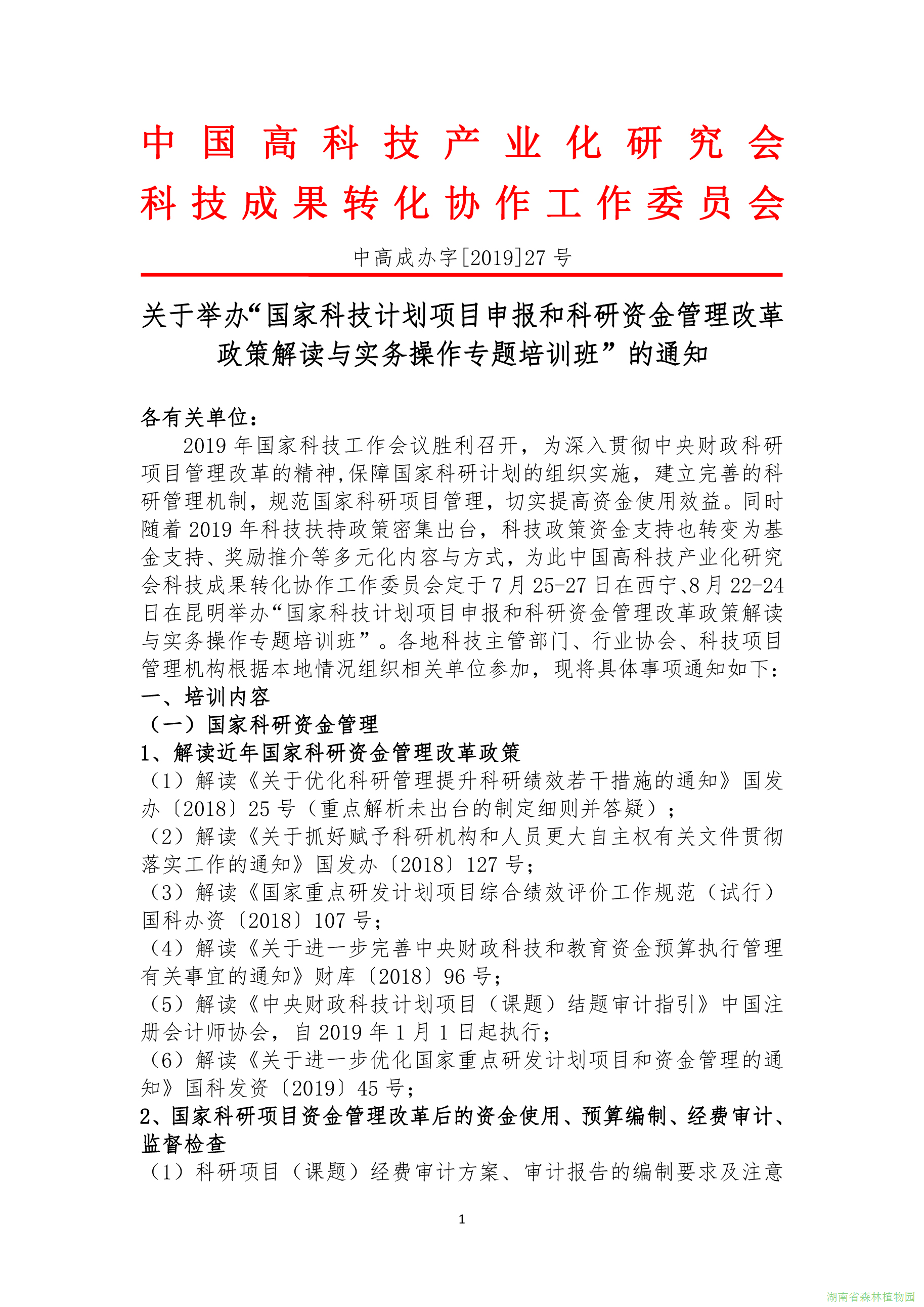
“国家科技计划项目申报和科研资金管理改革政策解读与实务操作专题培训班”的通知

2019-08-05 来源:原创 浏览量:69589

附件:

国家科技计划项目申报和科研项目资金管理改革政策解读专题

培训班报名表

单位名称

 

联系人

 

电 话

 

手机

 

传  真

 

E-mail

 

学员姓名

性别

 

部 门

电 话

 

  

 

 

 

 

 

 

 

 

 

 

 

 

 

 

 

 

 

 

 

 

 

 

 

 

 

 

 

 

 

 

 

 

 

 

 

费用合计

        

电汇日期

 

汇款方式

户  名:中盟信联信息咨询(北京)中心

开户行:中国工商银行北京永定路支行

帐  号:0200 0049 0920 0121 554

 

培训地点

□西宁                 □昆明

住宿安排

□标间     □单间      □自行安排

联系人:郑阳                    

电  话:18911237013(微信号)

报名邮箱:hwzzyy@126.com

 

   

二○一九年    

备注:参加会议时请携带开发票信息打印版

 

 

 

 

附件2:         

一、根据学员需求可协助办理以下职业证书

《国际注册科技经费管理咨询师》与《国际注册科技项目管理咨询师》经培训考核合格者,由美国认证协会(ACI)颁发证书,国际通用,网络可查,中英文对照,其认证得到全球 157 个WTO成员国政府认可,4800元/证。

申请证书条件(具备以下条件之一即可)

1、具有大专学历,从事本职业工作3年以上

2、具有本科学历,从事本职业工作2年以上

3、具有硕士学历,从事本职业工作1年以上

4、具有中级专业技术职务任职资格

申请证书需提供以下材料

1、第二代身份证正反扫描件       

2、学历证书扫描件

3、免冠1寸蓝底彩色照片电子版   

二、国家科技成果评价(原科技成果鉴定)

1、国家科技成果登记和推荐国家科技奖励的重要佐证材料

2、有利于获得投资方和合作方的认可,是在获取投资、许可、转让合作中对成果价值的重要评判依据.

3、有利于获取政府财政资金支持,国务院印发的《“十三五”国家科技创新规划的通知》中把第三方的评价结果作为财政科技经费支持的重要依据.

 

 

Copyright © 2023 湖南省植物园官网   湘ICP备18003953号-1    营业执照查阅    网站地图  技术支持:竞网智赢

地址:湖南省长沙市雨花区植物园路111号

电话传真:0731-85056369

  • 关注公众号免费预约

    关注公众号免费预约

  • 抖音二维码

    抖音二维码

  • 微博二维码

    微博二维码